工资条相信大家都不陌生,它是企业发给员工的工资明细, 作为个人劳动收入的证明,能让员工清楚了解自己的收入构成。那么古代是否也有工资条呢?各历史时期的工资条长什么样?小编对网络和文献进行搜索,整理如下,一起来涨涨知识吧~
民国以前:白居易写诗“晒工资”
古人自然也有工资一说,只是各朝代名称不尽相同,比如“月给”“俸禄”“月钱”“月费”“柴薪银”“月俸”等;有发放粮食布帛等实物的,有发放货币的,也有二者皆有的;薪资水平也跟朝代以及在位的皇帝密切相关,不能一概而论。

(截图自秒懂百科)
三省六部制施行以后,朝廷的户部负责官员俸禄的发放。户部在中央和地方都设立分支机构或者办事处。每到发工资的时候,官员可持证明文件到办事处或者仓库去领取自己的俸禄,而且古代的工资一般都是半年或者一年结算一次的。这些领取记录自然也是由当时负责管理“薪酬福利”的部门记载在册,统一保管。
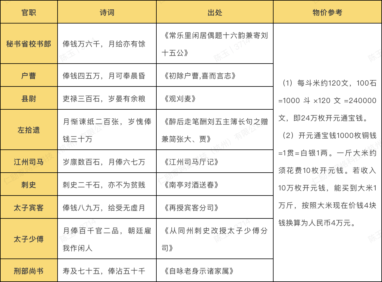
但我们熟知的唐朝诗人白居易,就曾把自己一生中做官的俸禄写进诗句,这位晒工资狂人另类的“诗型工资条”也为我们普通人了解古人的薪水提供了宝贵的资料。

*白居易“晒”的“工资条”就是他的个人发展史
民国:知识分子收入高
民国初期,知识分子和工人阶级的工资水平差距很大,有资料显示,民国头几年蔡元培校长月薪600元,李四光馆长500元,胡适教授月薪300元,陈独秀教授300元,公务员鲁迅300元,李大钊120元,郁达夫讲师为117元,普通市民家庭月收入15元,汽车司机20元,纺织女工16元,人力车夫旺季15元。
以上的“元”都是“银圆”,而在民国初年(1912—1919年),1银圆的平均购买力约相当于今天的人民币100元。

(李大钊的薪水凭证)
20世纪50年代-70年代:“工资冻结的20年”
新中国成立初期,旧中国原有的工资制度和解放初期的供给制度并存。1952年左右,我国开展了第一次全国性的工资改革,通过《工资条例草案》规定以统一的“工资分”为工资的计量单位,并统一了“工资分”所包含的实物种类和数量。此外,建立了工人和职员新的工资等级制度,工人主要实行技术等级工资制,职员实行职务等级工资制。为了充分调动劳动者的积极性,开始实行计件工资制和奖励工资制。
1956年,工资分制度被取消,实行直接的货币工资标准;在统一的职务等级基础上,修改各类人员的工资标准;根据各个地区的自然环境、物价指数和生活水平差异,将全国划分为十一类工资区来代替地区物价津贴制度。工资区的划分一直沿用到1993年。
此后将近十年间,工资制度没有发生过大的变动。但因为历史原因,在这期间不仅计件工资和奖励制度被取消,计时工资制度也被否定。因此,1956-1976年被称为“工资冻结的20年”。
改革开放后:工资制度发生多次变化
1985年1月,国务院发出了《关于国营企业工资改革问题的通知》,国营大中型企业的工资调整不再由国家统一安排,而是考虑到企业之间的差距,实行职工工资总额同企业经济效益挂钩。
“上世纪九十年代,因行业改制不少企业每月发奖金,逢过节发福利品,许多职工羡慕就跳槽调到企业单位。我没关系调动,只好呆在原地。真没想到——就在他们纷纷调走后,事业单位改制,集体工全转为全民工。以后的工资福利逐年提升,如今我退休工资每月5千多元。而当年拼命调走的老同事,有的没几年就下岗了,更懊悔的是如今退休金只有2000多元。看来我甘当老实人还是不吃亏的。”
1993年,明确将国家机关、事业单位和企业区分开来,实行不同的工资调整计划。1999年,第十五届四中全会明确要求建立与现代企业制度相适应的收入分配制度。
在改革开放后很长的一段时间内,许多国企的工资条都是用固定记账本手写或者固定纸张/格式打印的,有的员工会收到一个长长的小条,上面写明各种应发、扣款明细。 >>去了解智能薪酬如何发放电子工资条

这种形式的工资条几乎代表了我们对于工资条最典型的印象,直到现在,仍然有许多企业会把所有员工的工资单打印出来,单独裁剪成一张“小长条”发放给员工。
即使是外企曾经流行的由特殊纸张设计的“密码工资条”,也不过是基于这种认识、同时增强工资条保密性的“变形”而已。对许多采用传统工作方式的企业而言,能够在邮箱普及的年代里给纸质工资条“换了包装”,改为截图发到每个人的邮箱已经算是一种“进化”了。
数字化时代:手机就能看的私密工资条
我们可以把上面的工资条都称为传统工资条,无论是哪种方式,都耗费了制作者很大的精力和时间去进行核对、打印/裁剪/截图、整理、分发的工作。
在数字化时代,与其在机械的劳动上浪费时间,甚至做到“手酸眼酸腰肩劳损”,更多的数字化组织提倡使用像智能薪酬这样从计算薪资到发放工资条“一站到位”的算薪系统。
使用智能薪酬发放电子工资条有以下明显优势:
- 1、算薪结果自动生成工资条,匹配通讯录一键分发
- 2、线上编辑显示内容,支持单发、群发、定时发送
- 3、通过撤回、签字确认、密码查看有效管控
- 4、员工手机端查看明细,后台确认查看状态

当然,作为一个数字化算薪系统,除了解决让人头疼的工资条发放问题,智能薪酬还具备联动算薪核心数据、个税计算、社保计算、自动校验、人力成本报表等多种功能,满足各类痛点需求。